Segi Course Registration
Final year project Course Registration App for Universities - Made with Android Studio(Java and XML) and Firebase
Segi Course Registration
The volume of students enrolled in the SEGI has made manual processes of courses registration to be tremendously tedious. The communication barrier between students and mentors has been part of the major issues faced by both parties. For students to request a meeting with their mentor, they currently send emails to their assigned mentors and also wait for them to reply which in turn might take hours.
Another problem faced by the students is the lack of information given to them during the procedure of course registration, which might cause a student to be unaware of where he stands (i.e. if his registration is facing a problem or not). Furthermore, in a case where a student is out of the country for some personal reasons, this manual procedure wouldn’t give one a chance to register early and then ends up paying for late registrations due to the fact that students have to be there physically to make their own course registration
The first part of the project which includes : Project research; Feasibility studies; Design and presentation was designed to be finished within 51 days.

A survey was carried out to fully understand what the students really felt about the course registration processes. Information was gathered from 70 different students. Majority of them whom where (Malaysians) found the registration processes in Segi to be hard to some extent especially because of the time bursary and international office takes to sign the registration paper and are willing to have the manual processes replaced by an online registration app. According to the result, 35.7% of the students find it inefficient and time consuming to communicate with a mentor and 61 of them would like to have a chat option as a functional requirement in the application.
This project aims to create a user friendly Multi-Lingual(English and Bahasa Malay) registration app that ; serves students from anywhere in the world ; provides regular feedbacks on registration progress ; provides a chat function between the student and the mentor:
During the Project research, Segi proposed app was compared with other schools and the below table summarizes our findings:

After the Project research phase, we decided that the most suitable model of the three for the project will be the extreme programming as it is suitable for small projects and also doesn’t burden much about the requirements gathering process but the final product. In addition, the experience in coding required for this project has already been acquired and hence challenges wouldn’t be faced much in the coding phase. User involvement wouldn’t also be a problem as the supervisor of this project is available five days in a week.
Theoretical approach and experimental Design

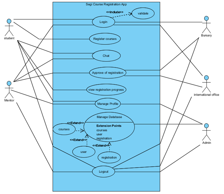
Use case Diagram

Class Diagram

Proposed Designs (Adobe xd)




The implementation
Below are some of the codings.







Software Testing
Testing was done at the end of the project so as to verify and validate the quality of software. Some of the testing done were on: App load, Validate Sign-up, Validate login, Buttons, Spinners, Validate Register Course etc.

Evaluation of Project

Strength of project
The Strength of this project is the registration processes combined with the chat interaction among users. This doesn’t require the constant movement to and from different departments in Segi as the manual version does. Hence it simplifies the whole registration process and enforces efficient communication regarding registration between involved users if need be.
Weakness of project
The main weakness of this project is the lack of functionalities that will make it more flexible for users (e.g. the ability to send media attachments and pdf files via chat). This is due to the inexperience, the lack of time and the coronavirus’s restrictions that didn’t allow going out to learn more from people regarding to the project.
Further Research
More could be implemented in an app like this, especially on flexibility. Some of the main suggestions are;
To allow a student drop a course if the registration is in a given time frame
To implement a Pre- registration
To conjoin information regarding fees from bursary, visa from international office and academic services from faculty.

