UCare Pharmacy (School Web Project) - Made with HTML, CSS, PHP
Website for a pharmacy - Made with Html, CSS, PHP
Scenario
UCare Pharmacy has been in the pharmacy business since year 1983. Besides supplying medicines, they also supply health related products such as vitamin, health & organic food, skin care and cosmetics, personal care, and home-care equipment. UCare pharmacy has grown over time, the volume of student and manual process of recording, retrieving and updating records is getting to be tremendously tedious.
Project objectives :
An interactive website, Secure payment options, Serving Customers from anywhere in Malaysia, Reaching UCare pharmacy target audience
Problem Statement :
Online Store is to be developed for UCare pharmacy so as to replace the ineffective paperwork systems. The online store will allow new visitors to the website to register themselves as customers, browse through the available products at that time, add products into their cart, make the required payment online and get the items delivered at their door step.
Additionally, UCare Pharmacy is also looking forward to serving their customers in a more comforting way that saves mostly their time and money by also offering them blistering sales, hot vouchers and also secure payment services through the online store.
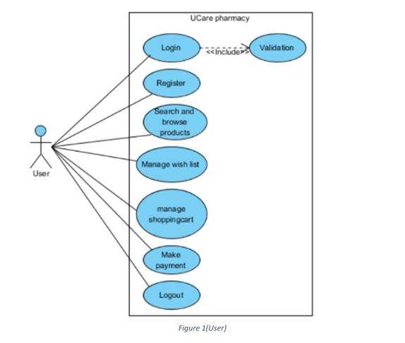
There are essentially two types of users for the UCare pharmacy system; User(customer who buys) and Admin.
Use Case Diagram


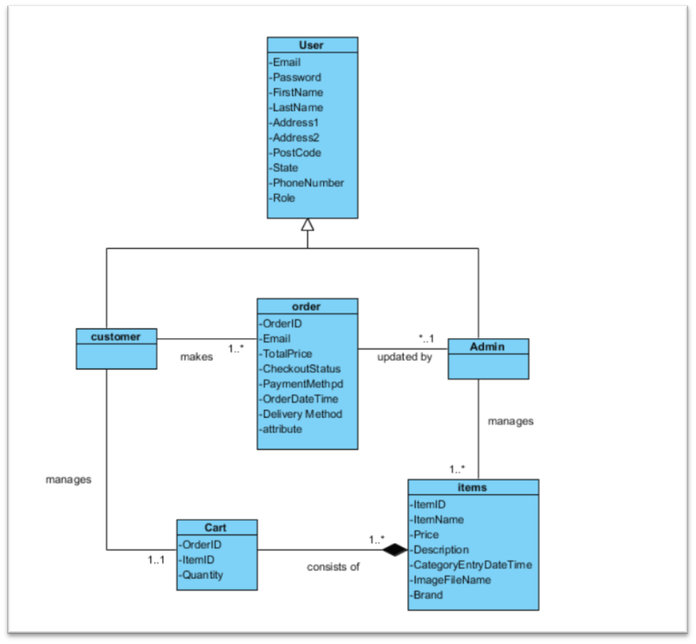
Structure of System : Class Diagram

System Manual







Admin Pages






